<![CDATA[臺東大學 - 徵人啟事]]> utf-8 2026-03-24 06:37:29 2026-03-24 06:37:29 <![CDATA[【人事室】國立臺東大學總務處文書財管組組員職缺內陞公告]]> 主旨:本校總務處文書財管組綜合行政職系組員 (A150111)職缺內陞案,請有意願參加甄審者,依說明辦理,經書面聲明不參加陞遷或未於規定期限表達意願者,不列入陞遷甄審名冊。

說明:

一、本內陞案業經校長於115年3月5日核准辦理。

...]]>
2026-03-23 00:00:00
<![CDATA[【人事室-專任教師徵聘公告】本校資訊工程學系徵聘【專任助理教授以上】專任教師徵才第1次延長公告,收件至115年4月30日止。]]> 2026-03-20 00:00:00 <![CDATA[【通識教育中心】115-1兼任教師徵才公告(教授課目:中文閱讀與寫作)]]>  

國立臺東大學兼任教師徵才公告

聘用
單位

通識教育中心

聘任
職稱

兼任教師

名額

3名

聘任
期間

自115年 8月 1日

至116年 1 月31日

收件截止日

115年4月2日
(以郵戳為憑)

資格
條件

1.應具教育人員任用條例第16至18條資格或大學聘任專業技術人員擔任教學辦法第4至7條所訂資格之一。(本項於研擬資格條件時請務必列入)

2. 相關領域之碩士(以上)。

開授
課程

中文閱讀與寫作

檢附
資料

1.身分證正反面影本(外籍人士附護照基本資料頁影本)。

2.本校徵聘兼任教師基本資料表(請至人事室網頁下載)。

3.大學以上學歷證明影本

註:最高學位係境外學歷者,請另檢附下列資料影本,並分別於空白處繕寫「與正本無誤」及簽名。

(1)經我國駐外使領館、代表處、辦事處或其他經外交部授權機構完成驗證之學位證書及歷年成績證明。

(2)經行政院在香港或澳門設立或指定機構或委託之民間團體驗證之香港或澳門專科以上學校學歷證件及歷年成績證明。

(3)教育部核發之大陸地區學歷採認函。

(4)國外、香港、澳門修業情形一覽表。(如公告附件表格)

(5)修業前後及修業期間之個人出入境紀錄或香港或澳門主管機關核發之出入境紀錄證明(請向內政部移民署各地辦事處或香港或澳門主管機關申請)。

4.大學以上學歷之歷年成績單影本。

5.教師證書影本(無則免附)。

6.著作目錄。

7.教學大綱。

8.與應徵職務性質相近之工作經歷證明及專長證照影本。

9.性侵查閱同意書

10.碩(博)士論文(無則免附)。

※以上資料係必備基本資料,請勿刪除。

11.其他有利審查之資料(由各聘用單位依需求自行增列)

聘用
單位

聯絡人連絡

姓名:李家婕小姐
電話:089-517492
電子信箱:evalee@nttu.edu.tw

備註

一、應徵資料請郵寄「95092臺東市大學路二段369號 國立臺東大學通識教育中心 李家婕小姐」,並請將「徵聘兼任教師基本資料表」電子檔(.doc檔)e-mail至evalee@nttu.edu.tw信箱,並於電子郵件主旨填註「○○○應徵兼任教師」。初審符合資格者,擇優另行通知面試。

二、本校徵才網址:http://www.nttu.edu.tw/bin/home.php → 徵人啟事。

三、為配合依據「性別平等教育法」第27條第4項、「性侵害犯罪加害人登記報到查訪及查閱辦法」第14條之規定,辦理有無加害人登記資料查閱作業,請於寄送報名資料時,一併檢附查閱同意書並簽名。(如公告附件表格)

四、以上文件影本、論文及相關資料恕不退件(若需退件,請自付與寄件時同值之回郵郵資)。

五、本校通識教育課程課綱:https://gv.nttu.edu.tw/p/412-1017-221-1.php?Lang=zh-tw(請下載114學年度)。

六、相關附件下載:https://drive.google.com/drive/folders/1tzwlMjX6Gyt-vroo_yNLeoAEtVo7q1lL?usp=sharing

 

]]>
2026-03-18 00:00:00
<![CDATA[【人事室】國立臺東大學總務處出納組組長職缺內陞公告]]> 主旨:本校總務處出納組綜合行政職系組長 (A150040)職缺內陞案,請有意願參加甄審者,依說明辦理,經書面聲明不參加陞遷或未於規定期限表達意願者,不列入陞遷甄審名冊。

說明:

一、本內陞案業經校長於115年3月17日核准辦理。

...]]>
2026-03-18 00:00:00
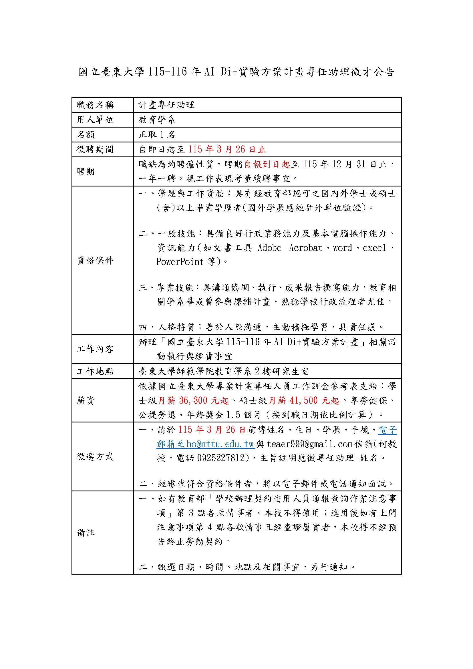
<![CDATA[【教育學系-徵才】國立臺東大學115-116年AI Di+實驗方案計畫專任助理徵才公告]]> 國立臺東大學115-116年AI Di+實驗方案計畫專任助理徵才公告

]]>
2026-03-16 00:00:00
<![CDATA[【南島文化中心】臺東縣115年社區培力育成暨志願服務推廣中心計畫徵聘專案助理1名公告]]> 一、名額:正取1名。面試通過者將先試用3個月,若無法配合業務或不適任,試用期滿將不繼續聘用,通知備取者遞補。

二、聘用期限:即日起至115年12月31日止(依實際報到日為準)。

三、資格條件(須檢附相關證明文件): 大學(含)以上畢業,...

]]>
2026-03-13 00:00:00
<![CDATA[【師資培育中心】徵聘教育部「國立臺東大學113-116年精進師資素質及特色發展計畫」計畫專任助理徵才公告(收件至115年3月27日截止)]]> 徵聘教育部「國立臺東大學113-116年精進師資素質及特色發展計畫」計畫專任助理徵才公告

職務名稱

計畫專任助理

用人單位

師資培育中...

]]>
2026-03-12 00:00:00
<![CDATA[【人文學院】本校AI新秀計畫專班徵聘專任助理公告(延長至3/13)]]>

 

]]>
2026-03-09 00:00:00
<![CDATA[【人事室-專任教師徵聘公告】本校身心整合與運動休閒產業學系徵聘「專任助理教授以上」徵才公告,收件至115年4月3日止。]]> 2026-03-06 00:00:00 <![CDATA[【人事室-專任教師徵聘公告】本校體育學系徵聘「助理教授以上」專任教師徵才公告,收件至115年3月31日止。]]> 2026-03-06 00:00:00 <![CDATA[【幼教系_徵人啟事】國立臺東大學幼兒教育學系假日教保員專班 徵聘行政助理1名]]> 公告主旨:幼兒教育學系徵聘專任行政助理1

名  額:配合大學校院辦理學士後學位學程教保員專班第三期計畫」開班

正取:1  備取:1名。

資格條件(須檢附相關證明文件):

一、大學(含)以上或專科以上畢業。

二、歡迎具原住民身...

]]>
2026-03-06 00:00:00
<![CDATA[原發中心 【希望小學台東分校】誠徵專任人員教育專員或社工專員]]> 永齡希望小學台東分校 招募專員

一、希望小學台東分校誠徵專任人員教育或社工專員1名。

二、預定正式開始上班時間:115年 2月下旬或3月初(錄取者須提前進行業務交接)

三、工作內容:

     ()針對參與課輔學童進行家訪與輔導 

     ()帶領課輔老師給予教學協助 

     ()具教學等各類活動企畫及執行能力 

     ()配合總校臨時交辦事項。

四、特別注意事項:認同希望小學宗旨,本工作必要時會於夜間及假日,進行學童家訪或辦理培訓、會議,且需於課輔時間至各合作小學督導。

五、學經歷要求:社福、教育等大學相關科系以上畢業尤佳,一年以上社福或課輔經驗為佳,具非營利組織經驗者亦可,歡迎有心人才加入團隊。

六、工作特質:做事縝密細心,思路清晰,善溝通協調,具克服困難、自我挑戰特性,能接受團隊合作工作模式。

七、待遇:

   ()月薪38,000元(內含勞、健保與勞退基金等),依年資調薪。

   () 1.5個月年終獎金、補助油資、勞健保、200萬意外險及3萬醫療險。

   ()專業證照加給:具國家專門職業及技術人員專業考試及格後所發給之「社會工作師」、「心理師」證照,及經過教育實育並通過教育部教師檢定所取得之「各類教師」證照者,得支領專業加給;若領有上述任一證照以每月參仟元計算,二種證照每月肆仟元,三種證照每月伍仟元。

   ()試用期間為三個月,表現佳通過分校考核予以致勝聘任;正式聘用後聘期至1161月底,若計劃持續則由臺東大學一年一聘。

   ()如欲學童服務人數未達標準,需減少專員人力,則由工作表現不佳者優先考慮不續聘。

   ()本單位設考評制度,表由分校專案負責人及督導評估是否續聘。

八、請備履歷、自傳及相它相關資料,210日前寄至希望小學台東分校,並於信封註明:應徵希望小學專職人員。

    (地址:95002 台東市中華路一段684  希望小學台東分校 收)

九、應徵書面資料經審核符合資格者,將另行通知面試時間;不合格者恕不退件及通知。(若經面試有適任者將提前公告錄取名單,並公告截止收件)。

十、如有其他疑問請至辦公室洽詢(089-358212)詢問。

]]>
2026-03-02 00:00:00
<![CDATA[國立臺東大學人文創新與社會實踐中心延聘【學/碩士級計畫專任助理】徵才啟事(延長至2026.03.20收件截止)]]> 國立臺東大學人文創新與社會實踐中心延聘【學/士級計畫專任助理】徵才啟事(2026.03.12收件截止)

一、徵才單位:國立臺東大學人文創新與社會實踐中心

二、研究主題:國科會第六期「人文創新與社會實踐」計畫「疊與展(pacacuruc...

]]>
2026-02-25 00:00:00
<![CDATA[國立臺東大學人文創新與社會實踐中心延聘【博士後研究員】徵才啟事延長公告(2026.03.12收件截止)]]> 2026-02-25 00:00:00 <![CDATA[【競科系】國立臺東大學115年度第2次【棒球】專案運動教練甄選 (一次公告分次招考)   1150211]]> 國立臺東大學115年度第2次【棒球】專案運動教練甄選

一次公告分次招考】   115.02.11

一、依據:「運動部專任運動教練聘任管理辦法」、「運動部115年度補助大專校院卓越運動代表隊增聘運動教練實施計畫」及「國立臺東大學專案運動...

]]>
2026-02-11 00:00:00
<![CDATA[【競科系】115年專案運動教練(棒球)甄選第1次公告第3次招考(初級) 職缺甄選成績公告115.02.06]]> 國立臺東大學115年第一次公告 第3次招考

初級棒球專案運動教練甄選成績公告(115.02.06)

無人投件。

]]>
2026-02-06 00:00:00
<![CDATA[【師資培育中心】中央研究院附設幼兒園徵才公告]]> 2026-02-06 00:00:00 <![CDATA[【英美系】徵聘韓文【兼任講師以上】兼任教師徵才公告,收件至115年5月1日止(延長公告)]]> 國立臺東大學兼任教師徵才公告

聘用單位

英美語文學系

聘任職稱

兼任講師以上

名額

1

...
]]>
2026-01-21 00:00:00
<![CDATA[【競科系】115年專案棒球運動教練甄選第1次招考(中級) 職缺甄選成績公告115.01.21]]> 國立臺東大學115年度第1次【棒球】專案運動教練徵選

第1次招考中級棒球專案運動教練甄選成績公告(115.01.21)

無人投件。

]]>
2026-01-21 00:00:00
<![CDATA[【東生中心】徵聘計畫執行及推廣業務專任助理錄取公告]]> 【東生中心】徵聘計畫執行及推廣業務專任助理錄取公告

正取人員:龍O縈

備取人員:林O均

]]>
2026-01-15 00:00:00